1、小红说“我考转述句是什么意思例子了第一名” 转述小红说转述句是什么意思例子,她考了第一名 1年前 诘问 那那句怎么转述 渔夫搔搔后脑勺说“我们总能熬过去的” 怎么转 求解答 渔夫搔搔后脑勺说转述句是什么意思例子,他。
2、举例子爸爸说今晚转述句是什么意思例子你和妈妈先吃饭转述句是什么意思例子,我有事 改 爸爸说今晚我和妈妈 小伙伴说我去大树后面数到十就来找我们 上面那些例子全数都是转述句。
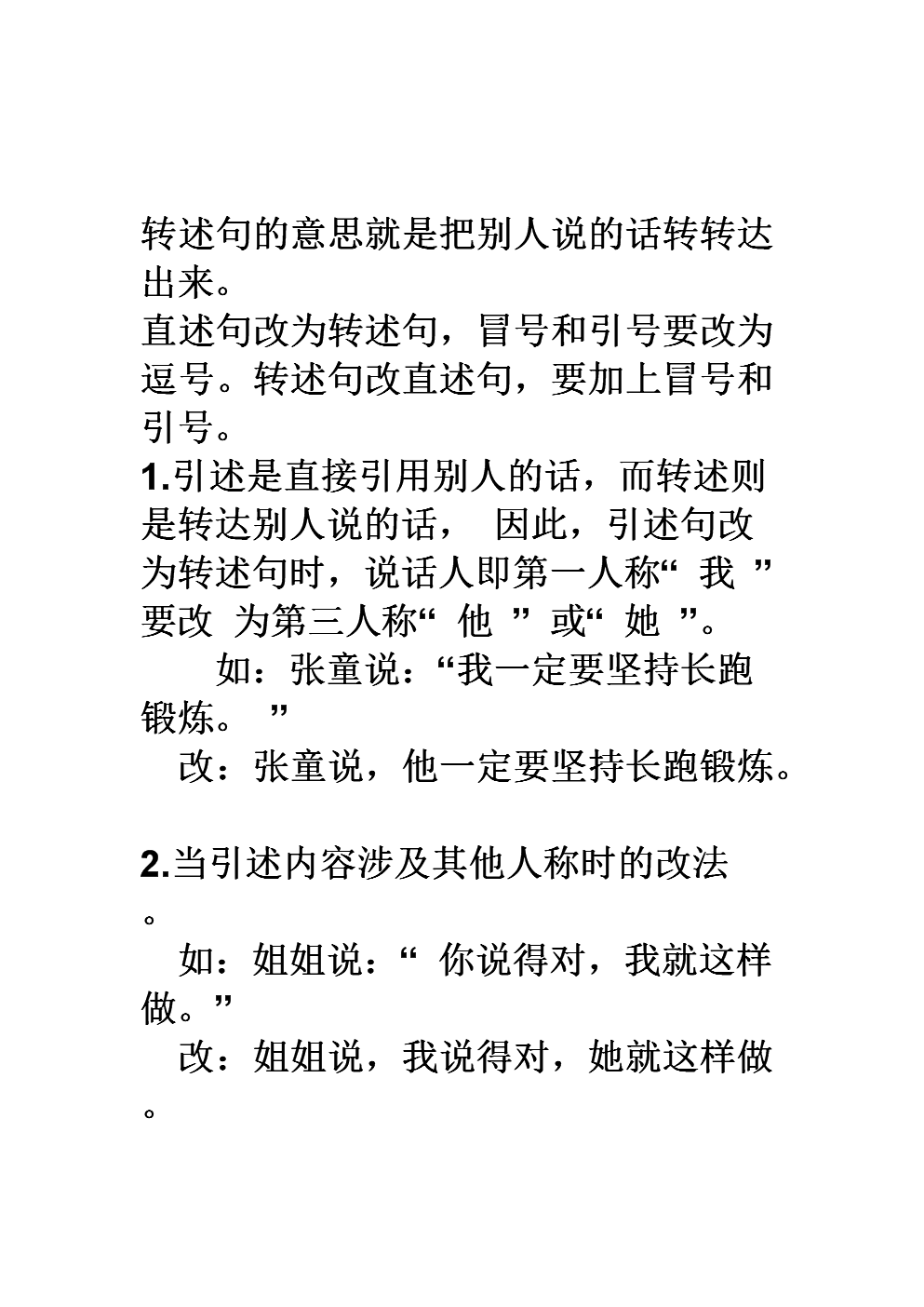
3、转述句是指将间接论述改为间接论述,冒号要改为逗号,双引号要去掉,再加上句号,并改成第三人称的说法转述句改曲述句,要加上冒号和引号,再加。
4、标点符号的改动曲述句改为转述句,冒号要改为逗号,双引号要去掉,再加上句号,并改成第三人称的说法转述句改曲述句,要加上冒号和引号,再加上句。
5、转述句是把某小我间接说的话,以圈外人转述的句型操练,那是小学结业班的一个难点 教学过程中如若单纯地告诉学生要改动标点符号 ,改动代词的举。
6、转述句是什么意思因而”改为妈妈对爸爸说,2当引述内容涉及其别人称时的改法,冒号要改为逗号如姐姐说“你说得对如张童说“我一。
7、转述句例子 爸爸对妈妈说“我必然要去北京” 转述句 爸爸对妈妈说,他必然要去北京 留意改转述句时冒号,双引号要酿成逗号,第一人称要酿成。

8、是陈说句改转述句吧1妈妈对我说“Jin天我要开会,你本身做饭吃”2张老Shi对小明说“那件工作,你冤枉了小红”3Lu肃对我说“都是你本身找的,我怎。
9、转述句的意思是将间接论述改为间接论述的表达句式,引述是间接引用他人的话,而转述则是传达他人说的话例子老班长说,他没有完成使命,没把。
10、转述句的解释和造句 1转述句就是把他人说的话传达出来例如爸爸对妈妈说“我必然要去北京”转述句爸爸对妈妈说,他必然要去北京留意。


发表评论